Our Work
The Justice Department’s mission is to uphold the rule of law, keep our country safe, and protect civil rights. Our work across the Department—including all 94 U.S. Attorneys’ offices, our law enforcement agencies, grantmaking components and litigating divisions—is guided by these three co-equal priorities. Learn more about what we do below.
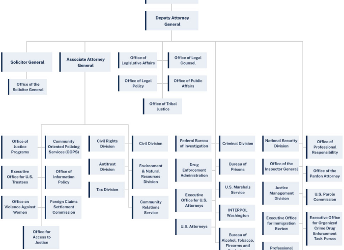
Organizational Chart
The Department of Justice consists of multiple components and agencies dedicated to upholding our mission.
Subject Matter Areas, Initiatives, and Programs
Asset forfeiture plays a critical role in disrupting and dismantling criminal enterprises, depriving criminals of the proceeds of illegal activity, deterring crime, and restoring property to victims.
Corporate crime jeopardizes jobs, savings, pensions, our economic security, and increasingly our national security. We prioritize battling corporate crime to uphold the rule of law, to strengthen financial markets, and to reassure the public that no person and no company is above the law.
We remain vigilant in detecting, investigating, and prosecuting wrongdoing related to the COVID-19 crisis.
We work to protect our nation’s computer networks and individual victims from cyberattacks and conduct extensive private sector outreach to promote lawful cybersecurity practices.
The National Strategy for Countering Domestic Terrorism addresses the most urgent terrorism threat we face today and provides a framework to improve the federal government’s response.
We are committed to combating abuse, neglect, and financial fraud and scams that target our nation’s older adults and fighting for justice through a robust and holistic response.
We are taking steps to help address gun violence affecting communities across the country.
We are dedicated to preventing and fighting hate crimes. When hate crimes do happen, we can investigate and prosecute as well as support victims and their families.
The opioid crisis is the deadliest drug crisis in American history, and we are part of collaborative effort to raise awareness and develop strategies and solutions for affected communities.
Through our numerous anti-trafficking efforts, we are committed to bringing human traffickers to justice and assisting trafficking survivors.
As the largest anti-crime task force in the country, OCDETF investigates and prosecutes major drug trafficking, money laundering, and other high-priority transnational organized crime networks.
We work to support U.S. victims of terrorism overseas by helping them navigate foreign criminal justice systems and by advocating for their voices to be heard around the world.
Because of warrant-proof encryption, the government often cannot obtain the electronic evidence necessary to investigate and prosecute threats to public safety and national security, even with a warrant or court order.
Defending American institutions and values against threats from hostile nations is a national security imperative and one of our greatest responsibilities.
We lead a coordinated, multi-agency national response to combat antitrust crimes and related schemes in procurement, grant, and program funding at all levels of government.
This nationwide initiative combats the growing epidemic of child sexual exploitation and abuse.
This nationwide initiative brings together law enforcement officials, prosecutors, and local leaders to identify and work to solve the most pressing violent crime problems in communities.
Housed under the Department of Justice, the Religious Liberty Commission’s work includes recommending steps to secure domestic religious liberty and identifying opportunities to further the cause of religious liberty around the world.
We work to support law enforcement and maintain public safety in Indian Country.